閥瓣,作為止回閥實現開啟、關閉與密封功能的唯一運動核心部件,其性能直接決定了閥門能否可靠地防止介質倒流。對于大口徑止回閥,閥瓣在高壓差、高流速及嚴苛介質(如含固體顆粒、腐蝕性成分)的長期作用下,面臨的沖蝕、腐蝕、磨損和疲勞挑戰呈指數級增長。因此,科學地選擇基體材料并應用先進的表面強化與防護技術,是保障大口徑止回閥長期服役壽命與“零泄漏”性能的根本所在。
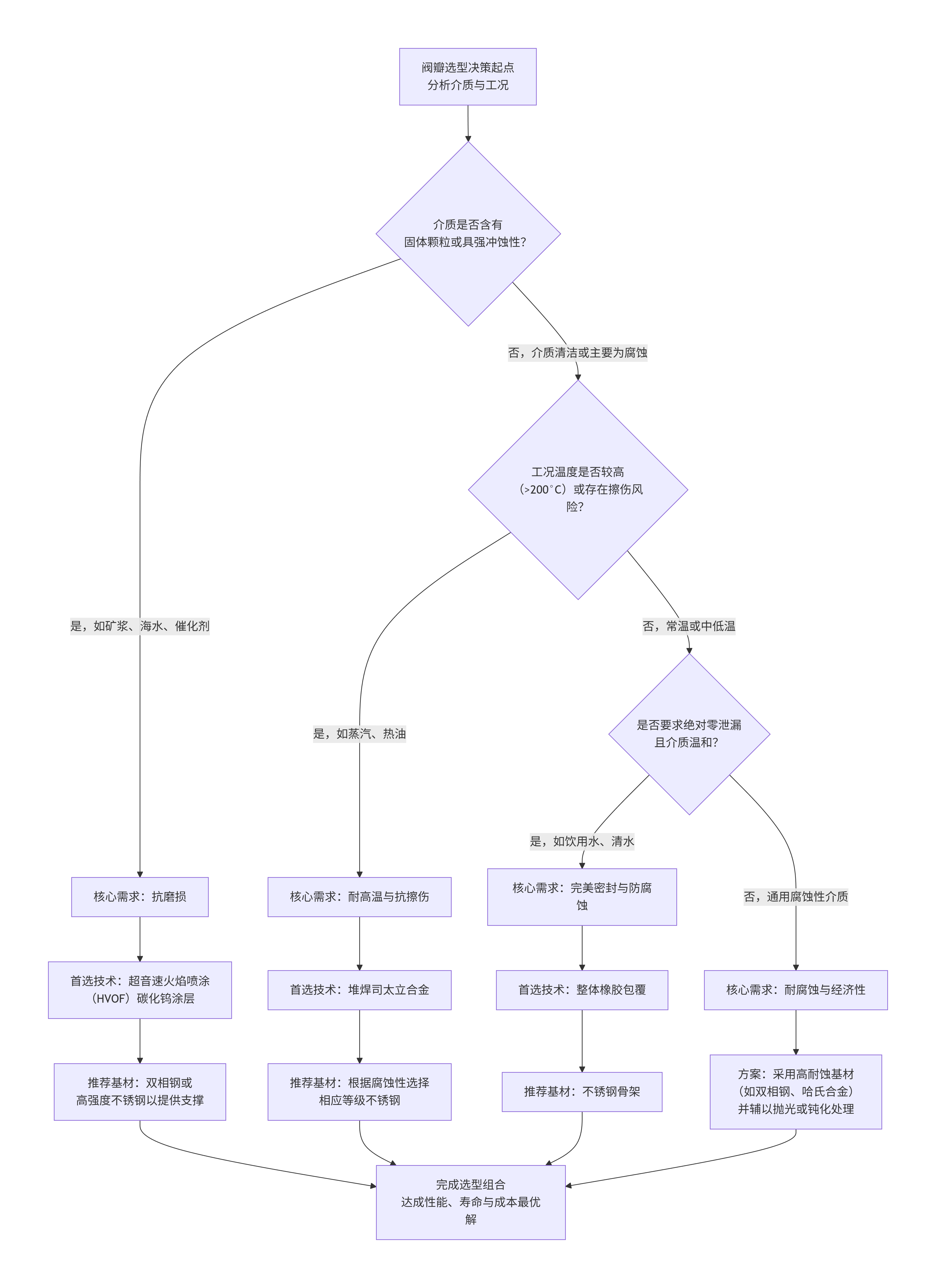
閥瓣材料的選擇首先取決于介質特性、溫度、壓力及閥門整體成本結構。其核心是在耐腐蝕性、機械強度、工藝性和經濟性之間找到最佳平衡點。
| 材料類別 | 典型牌號 | 核心特性 | 主要適用工況 | 成本與經濟性分析 |
|---|---|---|---|---|
| 奧氏體不銹鋼 | 304 (CF8), 316 (CF8M), 316L (CF3M) | 良好的綜合耐腐蝕性(尤其316耐點蝕更優),優異的工藝性(鑄造、焊接)。強度中等。 | 清潔水、海水、石油產品、一般性化工介質(溫度-196°C ~ 400°C)。是最通用、最經濟的耐蝕選擇。 | 成本適中,性價比高。316L因其超低碳含量,是焊接閥瓣和抗晶間腐蝕的首選。 |
| 雙相不銹鋼 | 2205 (CD3MN), 2507 (CD3MWCuN) | 強度是316的2倍,優異的抗氯離子應力腐蝕開裂和點蝕能力。 | 海水淡化、海洋平臺、含氯離子化工介質、高壓力等級管線。特別適用于對抗強度與耐蝕性有雙重高要求的大口徑閥門。 | 價格顯著高于316,但其高強度可減少部件厚度,長遠看,其卓越的耐蝕性降低了全生命周期維護成本。 |
| 馬氏體/沉淀硬化不銹鋼 | 410 (CA15), 17-4PH (630) | 可通過熱處理獲得高強度和硬度,耐磨性好。17-4PH兼具良好的耐蝕性與超高強度。 | 適用于高流速、含輕微顆粒的介質(如鍋爐給水、蒸汽),或作為需要極高結構強度的閥瓣骨架。 | 410成本較低但耐蝕性一般;17-4PH成本高,是高參數工況下的性能之選。 |
| 特種合金 | 蒙乃爾(Monel 400/K500),哈氏合金(C-276),鈦合金 | 頂尖的耐腐蝕性能,分別針對還原性酸、氧化性酸、海水/氯離子等極端腐蝕環境。 | 苛刻的化工流程、深海作業、濕法冶金、煙氣脫硫等強腐蝕性介質。 | 價格極其昂貴。通常僅在介質對不銹鋼或雙相鋼具有強腐蝕性時,作為最后的、必要的選擇。 |
| 鑄鐵/鑄鋼 | 球墨鑄鐵(QT450),碳鋼(WCB) | 成本最低,鑄造性能好,機械強度可滿足一般要求。耐腐蝕性差。 | 僅適用于非腐蝕性、低成本的溫和介質,如普通淡水、空氣、低壓蒸汽。常需依靠涂層進行保護。 | 初始投資最小,但在腐蝕性環境中,壽命極短,全生命周期成本可能反而更高。 |
選材原則:對于大口徑閥門,閥瓣重量和慣性巨大,材料的比強度(強度/密度) 和抗疲勞性能變得尤為重要。雙相不銹鋼和17-4PH在此方面表現突出。
無論基體材料多么優異,直接在基體上加工密封面都是不夠的。現代工程通過表面技術,在性價比最高的基材上,賦予閥瓣局部以超凡的性能。
這是最傳統、最可靠的密封面強化方法。
工藝:在閥瓣密封區域,通過手工電弧焊或自動堆焊機,熔覆一層2-4mm厚的鈷基或鎳基合金。
典型材料:
司太立(Stellite)合金(如Stellite 6):鈷基合金,代表品牌。具有極佳的耐磨性、抗金屬間擦傷性、紅硬性(高溫下保持硬度)和一定的耐腐蝕性。是高溫高壓蒸汽、油品等介質的黃金標準。
鎳基合金(如Colmonoy):具有更好的耐腐蝕和耐沖蝕性能,適用于更苛刻的腐蝕性工況。
優勢:結合強度高(冶金結合),涂層厚,可多次維修研磨。
局限:熱輸入大,可能引起基體變形;工藝技術要求高。
這是目前最先進的表面涂層技術,正在高性能閥門領域迅速普及。
工藝:利用超音速火焰噴涂槍,將碳化鎢或鉻基碳化鎢等粉末加速到超音速,高速撞擊閥瓣表面形成涂層。
典型材料:碳化鎢-鈷(WC-Co),碳化鎢-鎳鉻(WC-NiCr)。
核心優勢:
極高的硬度:涂層硬度可達HRC 70以上,是Stellite合金的1.5倍,耐磨粒磨損和沖蝕性能無與倫比。
涂層致密:孔隙率低于1%,結合強度高。
低溫工藝:基體受熱影響小(<150°C),無變形,特別適用于精密件和已精加工件。
應用:已成為輸送含沙海水、礦漿、催化劑顆粒等磨損性介質的止回閥閥瓣的首選技術,也是長輸管線閥門的高端配置。
工藝:利用電弧或等離子弧熔化材料粉末,噴涂至表面。
材料:可噴涂更廣泛的材料,包括金屬、陶瓷(如氧化鉻)和金屬陶瓷。
特點:涂層性能介于堆焊和HVOF之間。氧化鉻陶瓷涂層具有極佳的耐化學腐蝕和耐氣蝕性能。
工藝:將閥瓣金屬骨架整體包覆或局部鑲嵌高性能彈性體(如EPDM、NBR、氟橡膠)。
優勢:實現真正的氣泡級零泄漏,密封性能優異,關閉無撞擊,耐腐蝕。
局限:耐溫、耐壓范圍受橡膠材料限制,不適用于高溫蒸汽、油品或含尖銳顆粒的介質。
應用:水處理、供水系統、低壓潔凈氣體等對密封有極致要求的場合。
為了直觀指導選型,以下是浙江言成閥門有限公司提供的關鍵技術與適用場景進行關聯分析:

明確失效模式:是磨損為主?腐蝕為主?還是氣蝕為主?分析主導失效模式是選擇涂層類型的第一依據。
考慮可維修性:堆焊涂層厚重,可在線或離線后多次研磨修復;HVOF涂層雖硬但較薄,修復通常需重新噴涂,要求更高。
協同設計:涂層選擇需與閥門結構設計(如關閉速度、密封比壓)相結合。例如,過快的關閉速度可能對即使是最硬的涂層也造成沖擊損傷。
驗證與質保:要求制造商提供涂層檢測報告,包括結合強度(如 ASTM C633)、硬度、孔隙率和厚度測量。對于關鍵項目,可要求進行模擬工況的磨損或腐蝕試驗。
閥瓣材料與涂層技術,是將大口徑止回閥從一個易損的“成本部件”,提升為保障系統長期無故障運行的 “價值核心” 的關鍵。它體現了現代工程設計 “基體保證結構,表面決定功能” 的精髓。
投資于正確的材料與涂層組合,本質上是購買了一段可預測的、延長的設備服役壽命,避免了因閥瓣過早失效導致的非計劃停機、工藝中斷及昂貴的更換成本。在項目初期,與閥門制造商深入探討閥瓣的技術方案,并為此進行合理的預算分配,是體現工程遠見、實現資產全生命周期價值最大化的智慧決策。